广东揭阳身份证到期换证攻略(本地 + 异地)| 线上 + 自助 + 窗口 3 种方式
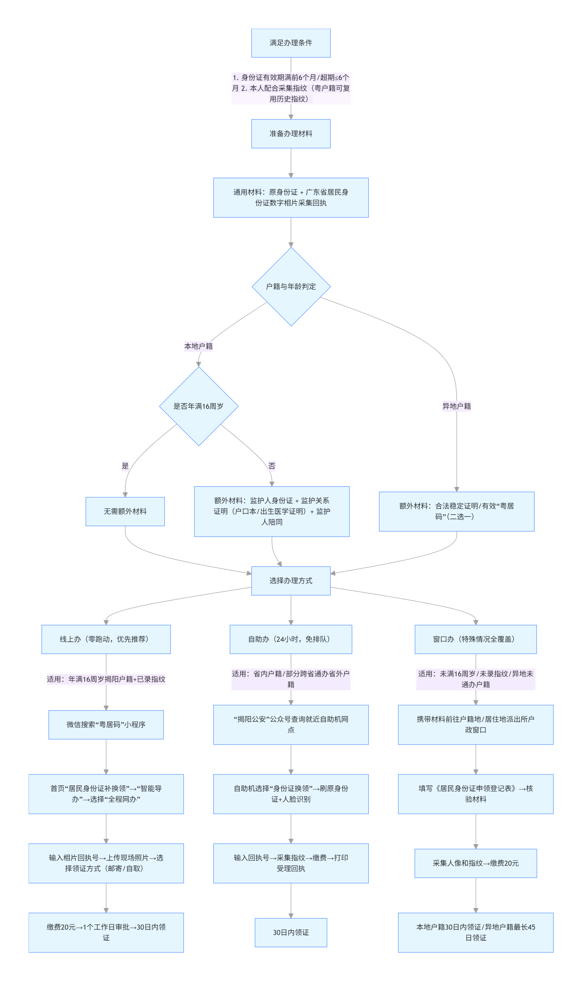
一、核心办理条件
1、身份证有效期满前6个月可申请换领,超期未超6个月仍能正常办理,超期过久将影响高铁、飞机出行等事务。
2、需本人到场配合采集指纹,广东省户籍可复用历史指纹,首次办理需现场采集。
二、必备材料清单
1、通用材料:原身份证、广东省居民身份证数字相片采集回执(可在微信/支付宝搜索【照豆证件照】,进入小程序线上办理,5-15分钟审核通过,回执有效期6个月)。
2、本地户籍额外:未满16周岁需监护人陪同,携带监护人身份证及监护关系证明(户口本、出生医学证明等)。
3、异地户籍额外:提供合法稳定居住、就业或就学证明之一,出示有效“粤居码”即可替代纸质材料。
三、3种办理方式速览
1. 线上办(零跑动,优先推荐)
1、适用人群:年满16周岁揭阳户籍居民,且已录入指纹信息。
2、流程:微信搜“粤居码”小程序→首页“居民身份证补换领”→“智能导办”→选择“全程网办”→输入相片回执号→上传现场照片→选领证方式(邮寄/自取)→缴费20元→1个工作日内审批,30日内领证。
2. 自助办(24小时服务,免排队)
1、适用人群:省内户籍居民,部分开通“跨省通办”的省外户籍居民。
2、流程:通过“揭阳公安”公众号查询就近自助机网点(市政务服务中心及19个户政窗口均有设置)→选择“身份证换领”→刷原身份证+人脸识别→输入回执号→采集指纹→缴费→打印受理回执→30日内领证。
3. 窗口办(特殊情况全覆盖)
1、适用人群:未满16周岁居民、未录入指纹者、异地未开通通办省市户籍人员。
2、流程:携带材料到户籍地或居住地派出所户政窗口→填写《居民身份证申领登记表》→核验材料→采集人像和指纹→缴费20元→本地户籍30日内领证,异地户籍最长45日。
四、关键提醒
1、费用:工本费20元/证,邮寄费用到付(按快递实际标准收取)。
2、进度查询:通过“粤居码”小程序输入身份证号即可查询办理进度。
3、紧急需求:无加急通道,可同步申请临时身份证(窗口办理当天办结,工本费10元,有效期3个月)。
五、揭阳身份证换证高频问题
1、揭阳本地户籍换身份证,没带户口本可以办吗?
仅办理身份证换领无需提供户口本,凭原身份证+照片回执即可完成办理;若为未满16周岁未成年人,需监护人陪同并补充户口本或出生医学证明等监护关系材料。
2、外地户口在揭阳换身份证,没有居住证能办吗?
可以。无需提供居住证原件,出示“粤居码”(需在揭阳完成居住登记)、近6个月社保缴费记录、劳动合同或学生证等任一合法稳定证明,即可满足异地换证材料要求。
3、揭阳身份证自助换证机具体在哪里?
主要分布在揭阳市政务服务中心(榕城区临江北路555号)、榕城区政务服务中心、普宁市政务服务中心,以及揭东、揭西、惠来各县(市、区)的派出所和行政服务中心。通过“揭阳公安”微信公众号,点击“政务服务-户政服务-自助设备查询”,可定位就近网点及实时使用状态。
4、揭阳身份证换证后,旧身份证要收回吗?
领取新身份证时需将原身份证交回办理窗口或自助机,由工作人员统一登记销毁,避免身份信息泄露风险;若原身份证已遗失,需在办理时说明情况并签署遗失声明。
六、揭阳身份证到期换证流程图解
版权声明:本文由照豆证件照发布,如需转载请注明出处。











粤ICP备2023059322号-2