广东中山身份证到期换证攻略(本地 + 异地)| 线上 + 自助 + 窗口 3 种方式
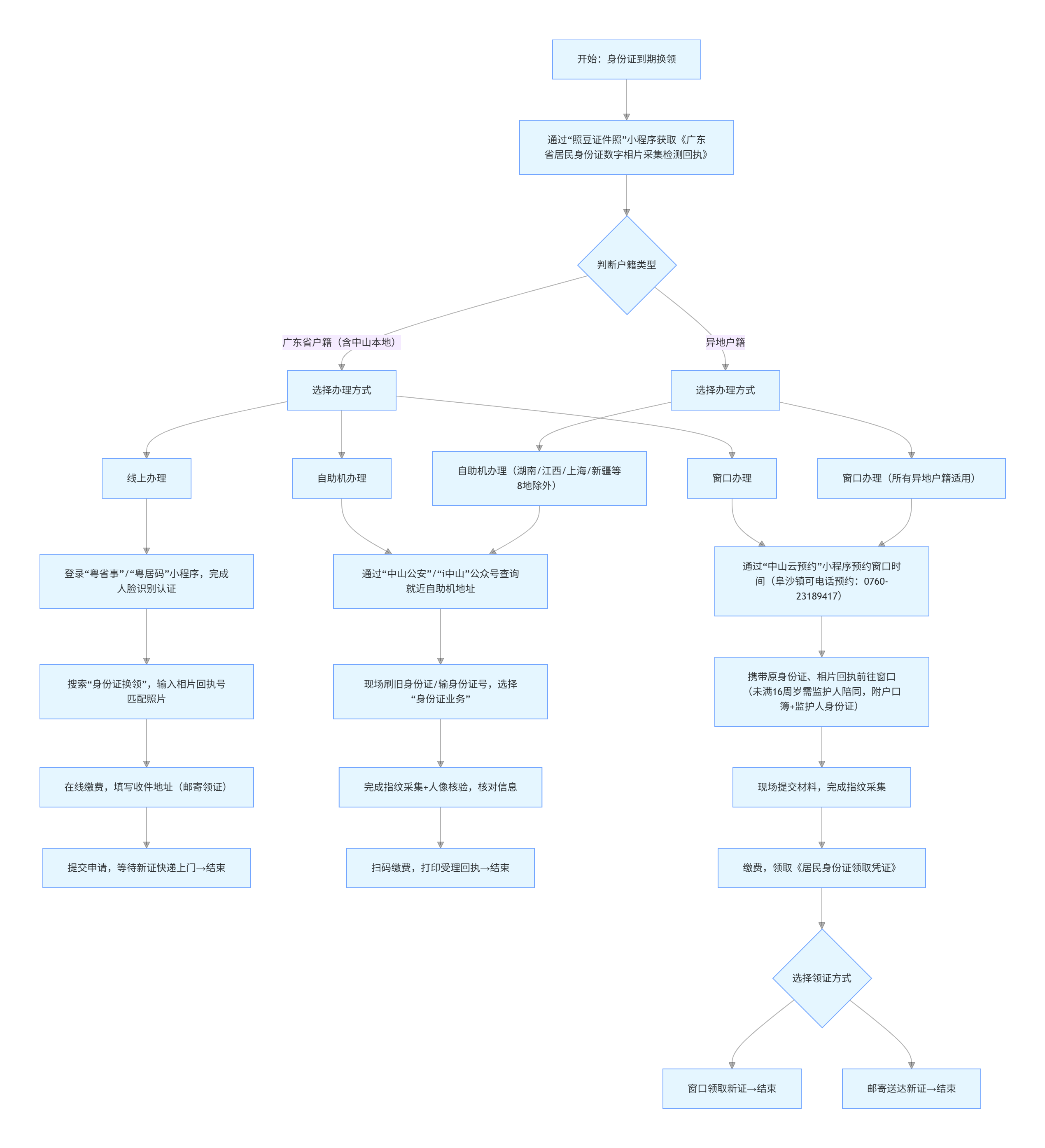
中山身份证到期换证需先通过 “照豆证件照” 小程序获取《广东省居民身份证数字相片采集检测回执》,再根据户籍情况(本地 / 异地)选择线上、自助、窗口三种方式办理,具体攻略如下,其中线上渠道仅限省内户籍,自助和窗口对本地、多数异地户籍均适用:
线上办理
1、适用人群:仅限广东省户籍(含中山本地),且年满 16 周岁、非首次申领,已领取带指纹信息的广东签发身份证,同意复用历史指纹并完成实名认证的居民。
2、办理流程:登录 “粤省事” 或 “粤居码” 小程序,完成人脸识别认证;搜索 “身份证换领” 相关服务,输入相片回执号,系统会自动匹配照片;在线缴纳费用后,填写收件地址选择邮寄领证,提交申请后等待新证快递上门即可。
自助机办理
1、适用人群:中山本地户籍,以及在中山合法稳定居住、就业、就学的异地户籍居民(年满 16 周岁且非首次申领);需注意,湖南、江西、上海、新疆等 8 个地区户籍暂不支持自助机办理,需选窗口渠道。
2、办理流程:先通过 “中山公安” 或 “i 中山” 公众号查询就近的自助机地址;到现场后在自助机选择 “身份证业务”,按提示刷旧身份证或输入身份证号;完成指纹采集和人像核验,核对信息无误后扫码支付费用,最后打印受理回执即可。
窗口办理
1、适用人群:涵盖中山本地户籍、所有异地户籍居民,尤其适合首次申领、自助 / 线上办理受限(如特定异地户籍)或不便使用智能设备的人群。
2、办理流程:先通过 “中山云预约” 小程序,选择就近镇街公安窗口预约办理时间;携带原身份证、相片回执前往预约窗口,未满 16 周岁的需监护人陪同,同时提供户口簿等亲属关系证明及监护人身份证;现场提交材料并完成指纹采集,缴费后领取《居民身份证领取凭证》,后续可按指引到窗口领取新证,也可选择邮寄送达。
办理流程图
中山身份证换领无需往返户籍地(异地满足条件即可办),3 种渠道覆盖不同需求场景,提前准备相片回执并按指引操作,可大幅提升办理效率。建议根据自身户籍类型、居住位置及便捷性选择办理方式,若有挂失需求需前往公安窗口专门办理。全程遵循 “先回执、再申请、后领证” 的核心逻辑,材料齐全即可顺利完成换领,切实为本地及异地居民提供便捷服务。
版权声明:本文由照豆证件照发布,如需转载请注明出处。











粤ICP备2023059322号-2