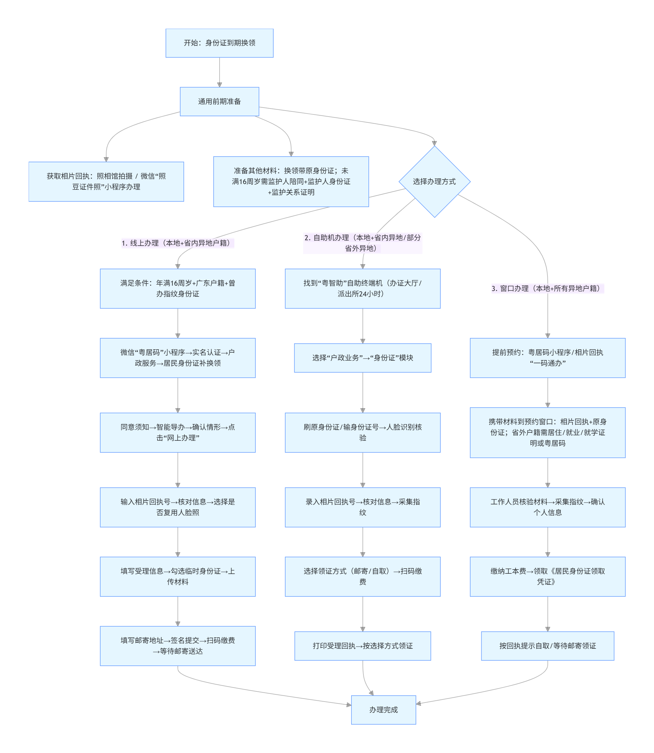
广东清远身份证到期换证攻略(本地 + 异地)| 线上 + 自助 + 窗口 3 种方式
清远身份证到期换证的线上、自助、窗口三种方式,对本地和异地户籍居民的适用范围略有差异,核心材料均需准备广东省居民身份证数字相片采集回执与原身份证,以下是详细攻略:
通用前期准备
1、相片回执:可去照相馆拍摄,或用微信 “照豆证件照” 小程序自拍 / 上传照片,经审核缴费后获取《广东省居民身份证数字相片采集回执》。
2、其他材料:换领需带原身份证;未满 16 周岁需监护人陪同,还需提供监护人身份证及监护关系证明(如户口簿、出生医学证明)。
三种办理方式(分本地 / 异地适配情况)
1. 线上办理(仅适配本地及省内异地户籍)
1、此方式仅限年满 16 周岁、曾在广东公安办理过带指纹信息身份证的广东省户籍居民(含清远本地、省内异地),全程在 “粤居码” 小程序办理,无需跑线下。
2、进入微信 “粤居码” 小程序,完成实名认证后,在户政服务栏选 “居民身份证补换领”;
3、勾选同意办理须知,进入智能导办,选择自身情形并确认材料,点击 “网上办理”;
4、输入相片回执号,核对个人信息与手机号,按需选择是否复用人脸认证照片;
5、填写受理信息,可选 “使用粤居码地址”,并勾选是否办理临时身份证,接着上传材料;
6、填写邮寄地址,确认信息无误后签名提交,再扫码完成缴费,后续等待证件邮寄送达即可。
2. 自助机办理(适配本地及省内异地,省外异地有限制)
1、该方式主要面向年满 16 周岁的广东省户籍居民(本地 + 省内异地),部分开通跨省通办的省外户籍居民也可办理,清远各县(市、区)公安分局办证大厅、派出所均设有 24 小时 “粤智助” 自助终端机。
2、在自助机上选择 “户政业务” 再选 “身份证” 模块;
3、刷验原身份证(换领)或输入身份证号,完成人脸识别核验;
4、录入相片回执号,核对个人信息后按提示采集指纹;
5、选择领证方式(邮寄或自取),用微信 / 支付宝扫码缴费;
6、打印受理回执,办理完成,后续按选择方式领证。
3. 窗口办理(适配本地 + 所有异地户籍)
1、这是适配范围最广的方式,不管是清远本地户籍,还是省外、省内异地户籍居民均可办理,尤其适合省外异地户籍居民。
2、预约:微信 “粤居码” 小程序提前预约,或扫描相片回执上的 “一码通办” 二维码录入信息,提升窗口办理效率;
3、递交材料:携带相片回执、原身份证等材料到预约的户政窗口,省外户籍居民凭合法居住就业就学相关证明或有效粤居码即可办理;
4、核验采集:工作人员核验材料后,采集指纹并确认个人信息;
5、缴费领回执:缴纳工本费后领取《居民身份证领取凭证》,后续可按回执提示自取或等待邮寄领证。
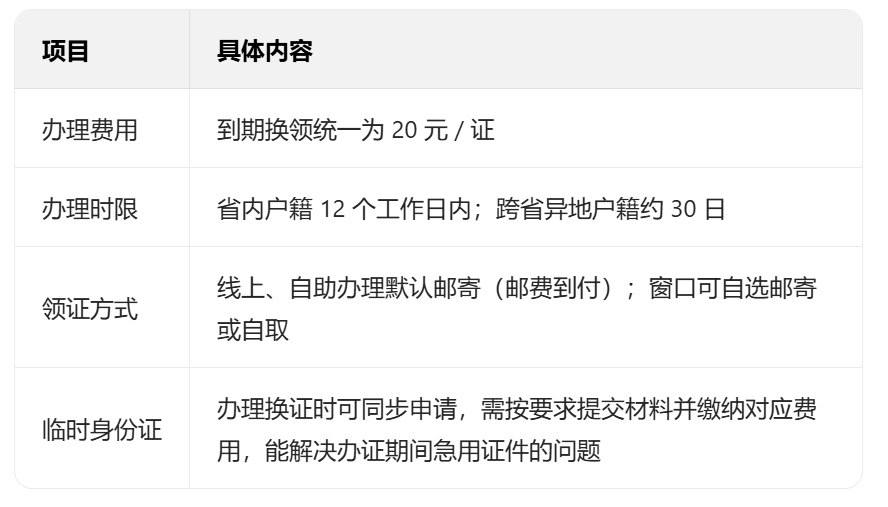
补充说明
办理流程图
清远换证实用小贴士
清远户籍及异地居住人员办理身份证到期换领,可根据自身户籍情况、时间安排选择合适方式。线上和自助机办理无需排队,省时高效;省外异地居民优先选择窗口办理,确保材料齐全即可顺利办结。办理前建议确认相片回执有效性,省内户籍符合免交条件的可直接简化流程,领证后及时核对证件信息,如有问题可联系清远市公安局户政部门咨询。
版权声明:本文由照豆证件照发布,如需转载请注明出处。











粤ICP备2023059322号-2