广东潮州身份证到期换证攻略(本地 + 异地)| 线上 + 自助 + 窗口 3 种方式
潮州身份证到期换证可通过线上、自助、窗口三种方式办理,本地和异地办理在材料与适用范围上略有差异,且广东已将身份证到期换领期限提前至有效期满前 6 个月,以下是详细攻略:
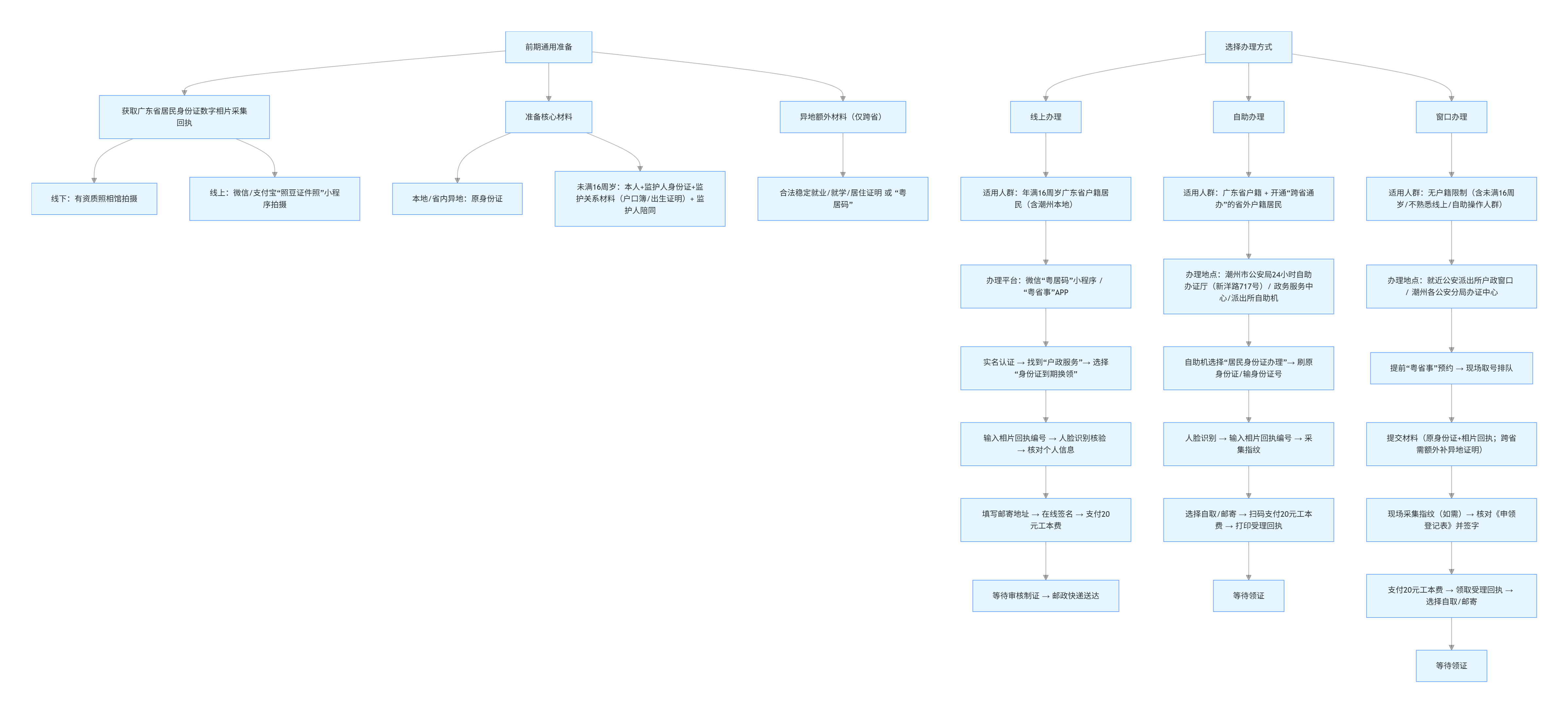
一、前期通用准备
1、广东省居民身份证数字相片采集回执:可去有资质的线下照相馆拍摄获取,也能通过微信或支付宝 “照豆证件照”小程序线上拍摄办理,回执有效期一般 90 天。
2、核心材料:本地及省内异地换领需携带原身份证;未满 16 周岁需监护人陪同,还需提供监护人身份证及监护关系材料(如户口簿、出生医学证明)。
3、异地额外材料:跨省异地换领需提供合法稳定就业、就学、居住的其中一种证明材料,出示 “粤居码” 也可作为凭证。
二、三种办理方式(本地 + 异地适配说明)
线上办理
1、该方式仅适用于年满 16 周岁的广东省户籍居民(含潮州本地户籍)。
2、办理平台:微信 “粤居码” 小程序(推荐)或 “粤省事” APP。
3、办理流程:完成实名认证后,在首页找到 “户政服务” 或 “居民身份证” 服务,选择 “身份证到期换领”;输入相片回执编号,核对个人信息并完成人脸识别核验;选择邮寄领取方式并填写收件地址,在线签名后支付 20 元工本费,等待审核制证即可,证件会通过邮政快递送达。
自助办理
1、广东省户籍居民和已开通 “跨省通办” 的省外户籍居民均可办理。
2、办理地点:潮州市公安局 24 小时自助办证厅(市区新洋路 717 号),此外各政务服务中心、派出所也设有身份证自助办证机。
3、办理流程:在自助机上选择 “居民身份证办理”,刷原身份证或输入身份证号码;完成人脸识别验证,输入相片回执编号;采集指纹信息后,选择自取或邮寄方式,扫码支付 20 元工本费,最后打印受理回执,等待领证即可。
窗口办理
1、无户籍限制,所有符合条件的本地及异地换领人员均可办理,尤其适合未满 16 周岁居民或不熟悉线上、自助操作的人群。
2、办理地点:就近的公安派出所户政窗口,或潮州市各公安分局办证中心。
3、办理流程:建议提前通过 “粤省事” 小程序预约办理时间;按时前往现场取号排队,提交原身份证、相片回执等材料(跨省异地需额外提交居住 / 就业 / 就学证明);现场采集指纹(如需),核对《居民身份证申领登记表》并签字;支付 20 元工本费,领取受理回执,可选择现场自取或邮寄领证。
三、补充说明
1、办理时限:本地及省内异地办理 30 日内发放证件,全国异地办理可延长至 45 日;邮寄的证件制证后 2 - 3 个工作日可送达。
2、费用标准:到期换领工本费 20 元,邮寄费用 18 元(到付),相片回执费用需另行支付(约 25 - 40 元)。
3、注意事项:领证后若涉及银行业务、手机支付等关联身份信息的业务,需及时更新新身份证信息,避免影响正常使用。
四、办理流程图
潮州身份证到期换证无需奔波,线上、自助、窗口三种方式覆盖不同人群需求,本地户籍简化材料、异地办理打破地域限制,全程流程清晰、办理便捷。若在换领过程中遇到相片回执办理、异地证明材料准备、自助机操作等问题,可通过 “粤省事” 小程序在线反馈诉求。提前规划办理时间,按对应方式准备材料,就能高效完成身份证换领,确保个人身份凭证正常使用。
版权声明:本文由照豆证件照发布,如需转载请注明出处。











粤ICP备2023059322号-2