广东东莞身份证到期换证攻略(本地 + 异地)| 线上 + 自助 + 窗口 3 种方式
东莞身份证到期换证已实现本地与异地 “跨省通办”“全市通办”,且支持线上、自助、窗口三种办理方式,不同方式适配人群和流程有差异,以下是详细攻略:
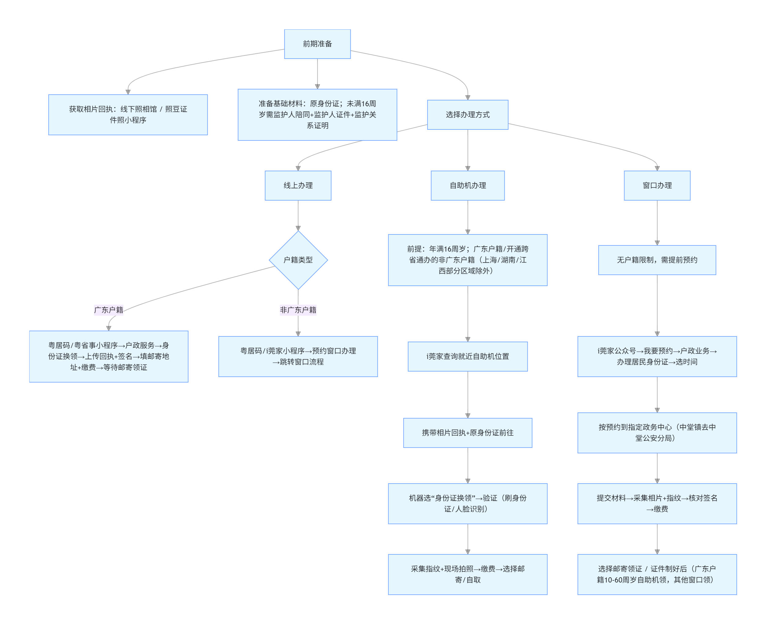
前期准备
1、获取相片回执:可到线下照相馆拍摄,也能通过 “照豆证件照” 微信或支付宝小程序线上拍摄 / 上传照片,经检测合格后获取电子版居民身份证数字相片采集检测回执,办理业务时出示回执或回执编号即可。
2、基础材料:换领需携带原身份证;未满 16 周岁需监护人陪同,还需提供监护人有效身份证件及监护关系证明(如户口簿、出生医学证明)。
三种办理方式(本地 + 异地通用说明)
一、线上办理
1、线上办理仅支持邮寄领证,不同户籍适配的线上渠道略有区别,整体流程便捷。
2、户籍类型 办理渠道与流程
3、非广东户籍:暂不支持全程网办,仅能通过 “粤居码” 或 “i 莞家” 小程序预约窗口办理,无法线上直接完成换证全流程。
二、自助机办理
1、适合年满 16 周岁人群,部分户籍有受限,且能享受 24 小时服务,效率较高。
2、适配户籍:广东省户籍居民;已开通 “跨省通办” 的非广东户籍居民。上海、湖南、江西部分区域户籍暂不能办理。
3、办理流程:先通过 “i 莞家” 查询就近的身份证自助办证机位置;携带相片回执和原身份证前往;在机器上选 “身份证换领”,刷原身份证或人脸识别验证;按提示采集指纹、拍摄现场照片,完成缴费后,可选择邮寄领证或后续到指定地点自取。
三、窗口办理
1、无户籍限制,适配所有人群,尤其是线上、自助机无法办理的情况,需提前预约。
2、预约流程:关注 “i 莞家” 微信公众号,登录后点击 “我要预约”,选就近政务服务中心的 “户政业务”,再选 “办理居民身份证”,敲定预约时间即可。
3、现场办理:按预约时间到市民服务中心或就近镇街(园区)政务服务中心公安业务区,中堂镇居民需到中堂公安分局办证大厅办理;提交材料后配合采集现场相片和指纹,核对申领登记表并签名;扫描领取凭证的二维码缴费。
4、领证方式:可选择现场领证(证件制好后,广东户籍 10 - 60 周岁可自助机领,其他情况到发证窗口领),也可选择邮寄领证。
补充提示
1、办证时限:本地办理一般 30 日内发证,异地办理最长可能延长至 60 日。
2、进度查询:通过 “粤居码” 小程序的 “户政服务 - 居民身份证办理进度查询” 查看换证进度。
3、特殊情况:身份证挂失需本人到窗口办理;省外户籍居民若变更户籍信息后首次换领身份证,需回户籍地办理。
办理流程图
东莞作为人口密集的制造业名城,户籍构成多元,身份证到期换证需求高频。本次攻略整合本地与异地换证核心要点,覆盖线上、自助、窗口全办理场景,精准解决 “没时间跑窗口”“异地换证麻烦” 等痛点。建议办理前提前准备好相片回执和相关材料,根据自身户籍类型、时间安排选择最优方式 —— 广东户籍优先选线上办理,省时省力;非广东户籍可优先查询就近自助机适配性,无适配则预约窗口办理。后续东莞户政服务或持续优化线上办理范围、缩短办证时限,如需了解最新政策(如新增跨省通办户籍、自助机点位更新),可关注 “i 莞家” 公众号或 “粤居码” 小程序官方通知,确保换证流程顺畅高效。
版权声明:本文由照豆证件照发布,如需转载请注明出处。











粤ICP备2023059322号-2